华体会体育

华体会体育 行业资讯 政策法规 产业市场 节能技术 能源信息 宏观环境 会议会展 活动图库 资料下载 焦点专题 智囊团 企业库
能源信息  节能产业网 >> 能源信息 >> 太 阳 能 >> 正文
采购参股两手抓,“光伏黑马”动作频频显露雄心
来源:OFweek太阳能光伏 时间:2021/5/20 10:19:17 用手机浏览

5月18日,无锡上机数控股份有限公司(以下简称“上机数控”)发布关于子公司签订重大采购合同的公告。


\
图片来源:上机数控公告

公告中表示,上机数控全资子公司弘元新材料(包头)有限公司(以下简称“弘元新材”)向新疆协鑫新能源材料科技有限公司(以下简称“新疆协鑫”)采购原材料多晶硅料3.1万吨,按照当前市场价格测算,预计采购金额约为50.84亿元(含税 )。

作为2020年的“光伏黑马”,上机数控依靠在弘元新材的光伏硅片业务,在2020年跟东方日升、阿特斯等多个组件龙头签下了长单合同,累计预估金额超过了300亿元,对硅料有很大需求。此前已跟新疆大全、新特能源等多个硅料企业签订了采购合同,以保证硅料供应。

\
图片来源:上机数控公告

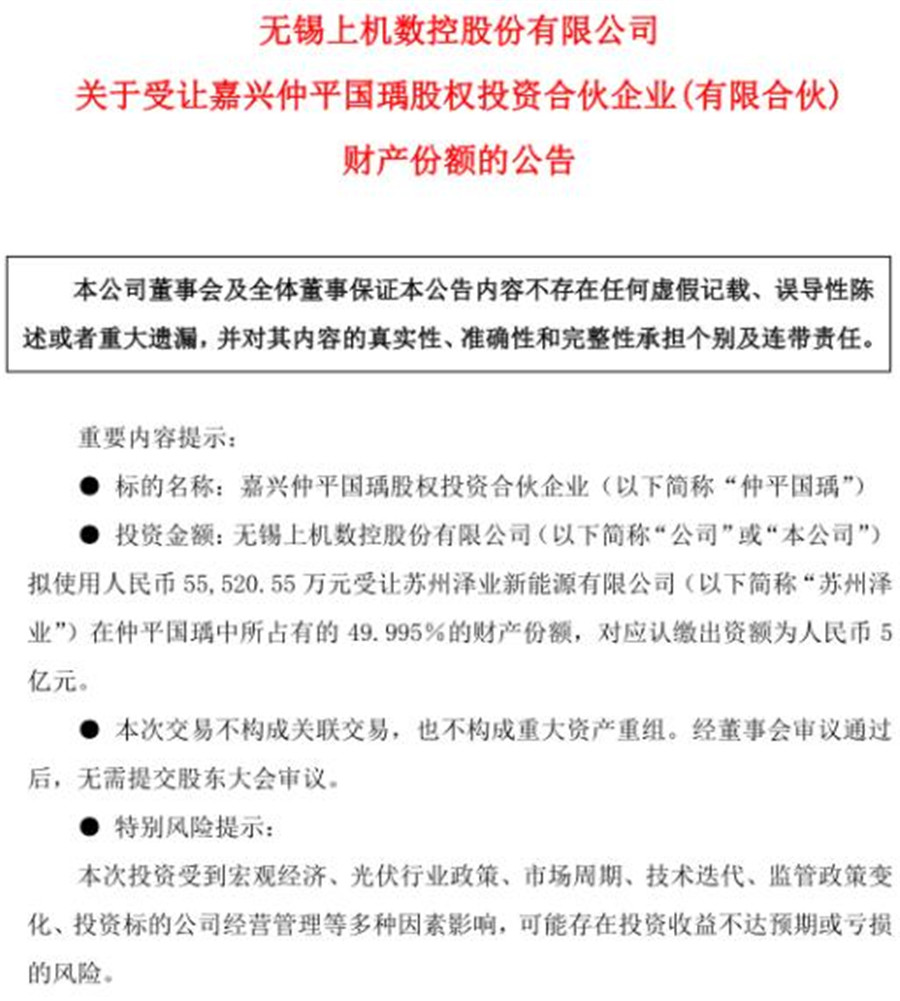
此外,为了更好的掌握主动权,上机数控还发布了关于受让嘉兴仲平国瑀股权投资合伙企业( ( 有限合伙) )财产份额的公告 ,拟以人民币5.55亿元受让苏州泽业在仲平国瑀中所占有的49.995%的财产份额,对应认缴出资额为人民币5亿元,向产业链上游进行布局。

据企查查数据显示,仲平国瑀持有徐州中平29.83%的份额,而徐州中平持有新疆协鑫34.5%的股权及江苏协鑫新能晶体科技有限公司98.89%的股权。换言之,上机数控已间接参股新疆协鑫和江苏协鑫。

\
图片来源:上机数控公告

据上机数控2021年一季度报告显示,实现营业收入16.09亿元,同比增长268.69%;一季度实现归属于上市公司股东的净利润为3.15亿元,同比增长402.17%。继续保持营收和利润高速增长,自然也给了充分的底气进行布局。

本次采购参股两手抓,不仅反映出上机数控在光伏行业的雄心,同时也折射出今年硅料的紧缺,在龙头纷纷“拥硅为王”的背景下,其他下游企业想要掌握主动权,除了签订长单采购合同,还需要更多的方式保证硅料供应。


分享到:
华体会体育相关的文章 iTAG:
全球首个光伏、储能户外实证实验平台开工建设
日媒:中国1年新增可再生能源发电设备规模相当于120座
左手产业右手资本,协鑫系布局光伏与充换电项目成立百
都不想买单!储能成本分担可行吗?
光伏:硅料供需紧张或延续至2022年
光伏与熔盐储能相结合可解决高能耗地区能源需求问题
2021年看好光伏的4大原因!
新能源装机占比超六成 光伏成青海第一大电源
频道推荐
服务中心
微信公众号

CESI
关于本站
版权声明
广告投放
网站帮助
联系我们
网站服务
会员服务
最新项目
资金服务
园区招商
展会合作
节能产业网是以互联网+节能为核心构建的线上线下相结合的一站式节能服务平台。
©2007-2020 CHINA-ESI.COM

节能QQ群:39847109
顶部微信二维码底部
扫描二维码关注官方公众微信