华体会体育

华体会体育 行业资讯 政策法规 产业市场 节能技术 能源信息 宏观环境 会议会展 活动图库 资料下载 焦点专题 智囊团 企业库
行业资讯  节能产业网 >> 行业资讯 >> 国内资讯 >> 正文
联盛新能源与凯伦股份达成合作!助力新能源广泛应用
来源:节能产业网 时间:2021/8/30 16:34:23 用手机浏览

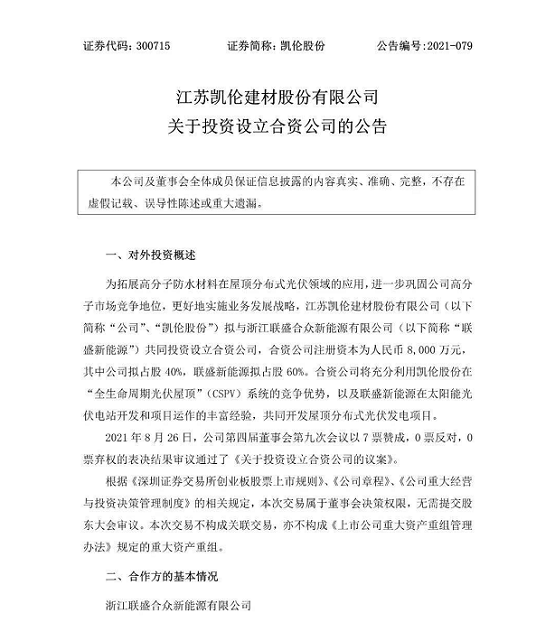
近日,联盛新能源与凯伦股份达成合作协议,共同投资设立合资公司,其中联盛新能源拟占股60%,凯伦股份拟占股40%。合资公司将充分利用联盛新能源在分布式光伏电站开发和项目运作的丰富经验,以及凯伦股份在“全生命周期光伏屋顶”(CSPV)系统的竞争优势,共同开发屋顶分布式光伏发电项目。

屋顶分布式光伏

如何做好屋顶防水是业主安装分布式光伏电站的普遍痛点。联盛新能源力求为客户提供更多元化的价值和服务,主动寻求突破。此次将携手凯伦股份将各方资金优势、规模化经营优势、市场化管理、专业技术优势有机融合,进一步普及高分子防水材料在屋顶分布式光伏电站的应用,让更多企业在充分保障屋顶安全及寿命的同时,能够享受到清洁能源红利,进而推动企业和园区的碳中和进程。

凯伦股份是中国建筑防水行业首家创业板上市公司,主要从事新型建筑防水材料研发、生产、销售并提供防水工程施工服务。同时也是中国防水行业质量提升示范企业,针对光伏的最佳实现场景,凯伦股份开发了“全生命周期光伏屋顶系统”(简称CSPV系统),为屋顶分布式光伏二十五年长寿命周期保驾护航。

联盛新能源作为一家集分布式清洁能源电站开发运营、运维管理及电化学储能产品研发集成于一体的新能源企业,业务遍布国内上百座城市,服务于国内外多家百强企业,其分布式光伏电站投建总量及并网规模位居行业前茅。

联盛新能源集团董事长何旖莎表示,双方企业均坚持可持续发展的绿色理念,此次双方成立合资公司,也将推动分布式光伏电站的屋顶应用迈上新台阶,进而协助企业实现“碳中和”。

本次合作有利于双方完善公司产业布局,拓展应用场景和市场空间,通过强强联手的方式,进一步提高各自的综合竞争力,这对彼此都有积极的战略意义。

声明:转载目的在于传递更多信息,文章版权归原作者所有,内容为作者个人观点。本站只提供参考并不构成任何投资及应用建议。如涉及作品内容或其它问题,请在30日内与工作人员联系(附联系方式),我们将第一时间与您协商。谢谢支持!



分享到:
华体会体育相关的文章 iTAG:
没有华体会体育相关的文章
频道推荐
服务中心
微信公众号

CESI
关于本站
版权声明
广告投放
网站帮助
联系我们
网站服务
会员服务
最新项目
资金服务
园区招商
展会合作
节能产业网是以互联网+节能为核心构建的线上线下相结合的一站式节能服务平台。
©2007-2020 CHINA-ESI.COM

节能QQ群:39847109
顶部微信二维码底部
扫描二维码关注官方公众微信